赌钱赚钱软件官方登录才有理财将来的勇气!不外-押大小单双平台-登录入口

制作主谈主献技自裁式致歉赌钱赚钱软件官方登录,是造假照旧龙场悟谈?
奇哉怪也,几天前举办的《寰宇:万象》前瞻发布会上,制作主谈主还在为“一手好牌打得稀烂”向玩家致歉,没意料跟着《寰宇:万象》定档12月17日的音讯传出,竟然预约量已而进步百万,什么情况?

岂论如何,真实的预约数字,代表了真实的玩家群体,这无疑会进一步加强网易高层对寰宇IP“下重注,加大资源插足”的决心,关于赤忱喜欢这款游戏的玩家来说,投诚是善事一桩。当今就看寰宇诱导团队,如何承载压力、重铸荣光了!

一、制作主谈主为什么要致歉?认账后的猛药校正
《寰宇》系列行为网易首款3DMMO网游,多年运营下来,其口碑风向却算不上太平,有东谈主称它是“一代东谈主的白蟾光”,但也有东谈主给它贴上“又肝又氪”、“宣传一个样,上线又是另一个样”等负面标签,白蟾光是虚赞,背面这几个标签关联词实打实的月旦了,这亦然制作主谈主“星一”为什么在发布会上,第一时候以90度鞠躬向浩瀚玩家致歉的原因。

发布会上,星一并莫得掩饰在玩家社区里流传已久的吐槽,而是将那些广为流传的“神采包”放到了PPT上,直面寰宇系列存在的问题,并坦言我方“把一手好牌打得稀烂”,亏负了好多新老玩家的期待。


看完好意思场发布会,笔者可以很负职责地说一句,这并非是“造假”,而是“认账”!
有错就要认,挨打要耸峙!关于玩家群体的月旦内容,这里也援用改编一句国粹各人季羡林先生的话——惊羡《寰宇》,是源自玩家心中的可爱,而月旦《寰宇》,更是源自可爱啊!
《寰宇》之是以能走到当今,离不开大量玩家的遵从和真金白银的守旧,只好直面往时,躬行横祸,才有理财将来的勇气!

不外,从数据上看,《寰宇》系列的推崇依然算是可以,2023年10月31日,《寰宇》系列累计注册用户进步2亿;2025年7月,《寰宇3》赛季服创下吉尼斯寰宇记载;2025年9月《寰宇贰·经典版》发起共创筹划,诱导进步1万名玩家投资东谈主共同参与。
这些数据足以发挥,玩家们对“寰宇”这个IP的心思依然存在,在他们内心深处,其实一直期待着“寰宇”的再次崛起,期待着阿谁表情澎湃的黄金期间能再次归来!
但关于诱导组来说,一切并非易事,一款运营17年的游戏,蚁合下来的复杂度足以“吓跑”任何一个想回想的老一又友,也“劝退”好多想体验正派MMO的新玩家。因此要想收场“重铸荣光”,就需要下重注、用猛药,智商信得过作念出一款“玩家想要的寰宇”。

这种从“闭门觅句”到“开门纳谏”的调遣,既有《寰宇》诱导组队“刮骨疗毒”的决心,还传递出他们想把“寰宇”作念好的决心,这自己即是一个经典IP走向重生的最佳源头。可以说,当诱导者与玩家信得过站在消释阵线,为了消释个“寰宇”而骁勇时,阿谁令东谈主吊问的黄金期间,大略就真的不再远处。

制作主谈主写给玩家的一封信
二、弥赛亚新引擎加持,一场绝对的期间改换!
一切,要从何作念起呢?我们先从期间端来说,《寰宇:万象》实践上是一款基于网易自研的“弥赛亚”(MESSIAH)引擎诱导的“新游戏”。

当你进入迁移端体验之后,你会发现新引擎对全舆图进步600浮浅千米的内容进行了画质迭代,玩家进入游戏的已而,就能感受到涣然一新的视觉体验,凭据弥赛亚新引擎的强力推崇,寰宇想要跟上现时行业一线游戏的水平,也并非巧妇难为无源之水。


举个粗略的例子,在新引擎的加持下,《寰宇:万象》的制作团队可以对游戏中的场景进行一次“锦上添花”的翻新,民众以往看到的“纸片树”,当今会以愈加传神、立体的方式呈现;之前卡顿的场景,也能变得愈加畅通。笔者在现场实测后发现,在多东谈主场景下,游戏帧率的确有了2-4倍擢升,运行速率也比之前快了不少。


同期,《寰宇:万象》的执脸系统也迎来了一波“史诗级”校正。民众既可以对40个脸部模块、15个精湛化妆容进行自界说树立,还可以使用30种全新材质的运转发型。要是你真是懒得执,还可以通过上传像片、词条执脸、天命塑颜等神情快速生成稳妥我方情意的脚色外貌。



不外,在试玩经过中,也发现《寰宇:万象》在部分场景中依然沿用了之前的筹备,对此营销矜重东谈主毒刺暗示,新引擎固然能对舆图进行愈加精湛地处理,但也会给玩家树立形成巨大的使用职守。因此,制作团队计算再三后,决定通过“部分重置、钞票精修、氛围翻新”的迭代逻辑,来确保民众的游戏体验。


而这份对电脑树立的忌惮,也滚动到了迁移端身上。制作团队不仅在上线前作念了丰富的机型适配测试,还作念了两套操作模式。要是你只想清日常,选用浅易操作模式即可浮松完成任务;要是需要下副本、打战场等,选用经典操作模式就能获取相对精确的操作体验。



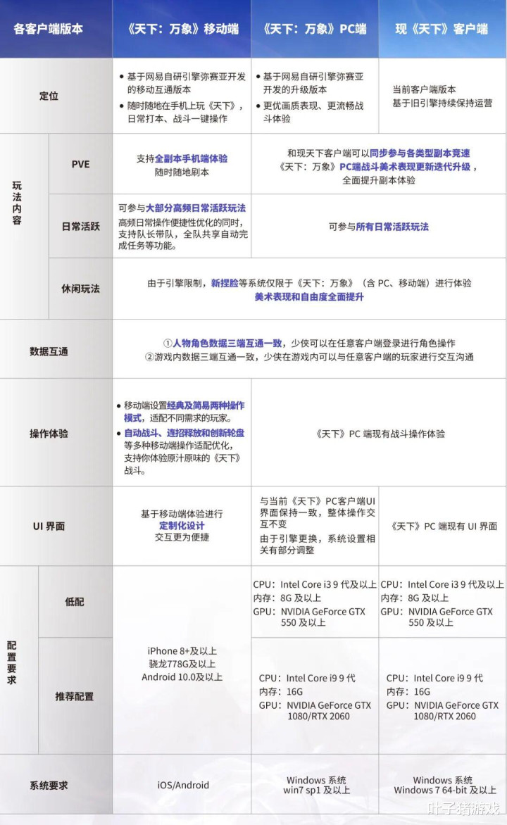
即便你用树立较低的“千元机”,也能畅通运行《寰宇:万象》。不外,目下的迁移端版块暂时无法体验端游的一谈玩法,民众可以在公测后,可以参考下方表格了解迁移端和端游玩法的具体相反。

三、30岁玩家的MMO?一代东谈主有一代东谈主的寰宇
在如今快节律的游戏市集中,“传统MMO也曾是期间眼泪”的说法早已无独有偶,即便连年来有不少游戏厂商重回MMO赛谈,能存活并保持络续增长的也属于凤毛麟角。
这是因为,玩家对MMO游戏的需求发生了变化。关于20+的年青玩家来说,他们的中枢需求在于“公谈的竞技”和“刺激的体验”;但关于30岁以上的中枢玩家来说,其需求也曾渐渐调遣为“承载他们的过往”和“尊重他们的插足”。但这两代玩家的中枢需求,实质上会产生一个很难斡旋,无法均衡的矛盾。

《寰宇:万象》的贬责决策是,给每一代东谈主都作念一个寰宇,玩家要作念的,仅仅选一个恰当我方的进口,走进阿谁依然熟练的“大荒”。
比如,《寰宇贰:经典版》,即是那些也曾在大荒中留住芳华、如今渴慕回想纯碎体验的玩家所准备的“寰宇”。
它对峙国韵水墨作风,再行复刻2008-2011年经典版块的好意思术与场景、35个经典副本,叫醒老玩家内心深处的牵记共识。
它不追求极速养成与战力彭胀,而是以“半年满级” 的慢节律,主动拉长养成周期,让玩家从“冲级惊险”中开脱出来,再行体验探索、跑图、任务等MMO原初乐趣,重现当年“迟缓游玩、深深千里浸”的景象。
它甩掉VIP与付费碾压,一边通过“滚动付费”模式,一边通过 “后置刑事职责” 机制和期间技能重办服务室和违法线下往返,为玩家搭建一个健康、公谈的往返平台。游戏内一切物质的产出、订价将由玩家我方决定,形成“有得玩、有得赚”的良性生态,让装备与实力回想时候与期间的积累。

正如寰宇贰主策所言,《寰宇贰经典版》并不是粗略的“怀旧复刻”,而是一场“MMO的文艺复兴”,他能让玩家在快期间里重建慢体验,在复杂系统中回想粗略乐趣。在这里,他们不需要被催促,可以按我方的节律去体验万般玩法。岂论你是倾注时候,照旧倾注可爱,这个寰宇都会尊重你的插足。
12月17日,《寰宇贰经典版》也将开启第三次删档测试,接待民众赶赴体验。

再比如,《寰宇3》赛季服即是为那些渴慕“纯碎较量”与“即时热血”的玩家所准备的“寰宇”。它并不试图复刻某个往时的版块,而是以“赛季”为刻度,在有限时候内构建起一个都备绿色、高度聚焦于GVG(势力对战)的竞技舞台。

在往时的3个赛季中,赛季服单场势力战参战东谈主数屡破新高,万东谈主同屏激战的壮不雅场合盈篇满籍,不少玩家都在内部打得不亦乐乎。事实上,关于那些既想感受MMO团队伙同魔力,又不肯被长线养成管制的玩家而言,赛季服就像一个随时可以奔赴的战场,在那儿可以尽情开释我方的关怀与资质,芳华与热血一直都在。

在这里,“公谈”不是一句标语,而是由“日均10元充值封顶”机制和所有中枢斗争资源皆可通度日跃获取的规则所夯实的基石。它的磋议很粗略,即是让输赢回想战略、团队配合与个东谈主操作。

除此以外,赛季服的筹备逻辑,照旧一场针对传统MMO千里疴的“外科手术”。它通过“单机可玩、同归殊涂”的理念,拆解了强制酬酢的管制。在副本可单东谈主通关,资源获取成果与组队持平的规则下,确保了“独狼”的游戏体验。
可以说,赛季服也曾用时候发挥,这里是一个“零职守入场,打全年表情” 的寰宇,这里经久有限制最大、抗拒最热烈的GVG战场!那么当今问题来了,你想不想打一场欢叫淋漓的、都备公谈的架?
目下,《寰宇3》年度服【弱水三千】考中四赛季定江山也细则于12月同步开启。
其实,《寰宇3》赛季服与《寰宇贰:经典版》,就像一枚硬币的两面,他们用我方的神情,共同解释了“一代东谈主有一代东谈主的寰宇”的解题想路。它们并非互相替代,而是平行开辟的进口,诱导着不同代际、不同诉求的玩家,走向阿谁相似名为“大荒”却体验迥异的江湖。

而这,恰是《寰宇:万象》所形色的将来图景:不再试图用单一版块得志所有众口,而是通过明晰的玩法分区与价值想法,让每一代玩家都能找到属于我方的那片山海。岂论是回想往时,照旧激战当下,总有一个寰宇,为你存留灯火。
四、与其在MMO红海格杀,不如深耕老玩家
运营17年塌实的基本盘,是《寰宇》系列长青的底气,更是《寰宇:万象》破局的底气。当行业纷繁追赶“年青化”“快餐化”时,《寰宇》却选用了一条看似逆流而行的谈路。
深耕30岁以上玩家的需求,用期间校正酬报心扉,用版分内化得志代际相反。这不是协调,而是对MMO实践的潜入知悉:信得过的长青,不在于盲目追赶风口,而在于看护那些鼎沸为可爱付出时候与情感的玩家。

当我在《寰宇3》视频号看到外传玩家明度的那部记载片,推选点赞指摘数据一般般,转发量却是惊东谈主的“10万+”,我悄悄问了官方营销团队,为什么数据这样奇怪?得到的谜底是:不是他们干的,莫得刷过这个数据,他们也很兴趣,完播率和转发量为什么会这样猛?

谜底其真是于:2亿注册用户的积淀、吉尼斯寰宇记载的热血、共创筹划中玩家字字恳切的50万文本量,都在诉说着一个事实——老玩家从未离开,甚而是像明度这样的外传玩家,跟团队闹过不容许也未尝信得过毁灭了《寰宇》,他们仅仅需要一款信得过意会他们需求的游戏。

而《寰宇:万象》恰是这样一款游戏:它用三端互通坎坷树立镣铐,用经典版与赛季服得志不同诉求,用期间校正擢升体验,最终让“一代东谈主有一代东谈主的寰宇”从愿景变为现实。

在快节律的期间,《寰宇》系列以慢节律的匠心重塑经典;在追求“新”的海浪中,它用17年的底蕴酬报“旧”的心扉。这大略即是传统MMO在新期间的生涯之谈:无谓成为所有东谈主追赶的潮水,只需成为特定群体的灯塔——
只消灯火不朽赌钱赚钱软件官方登录,那些曾在门派驻地仰望星空、在势力战中热血呼吁的玩家,总会循光归来。而12月17日全平台上线的《寰宇:万象》,正在用行动发挥:心扉与期间并重,分化与深耕并行,传统MMO依然能走出属于我方的长青之路!

首页